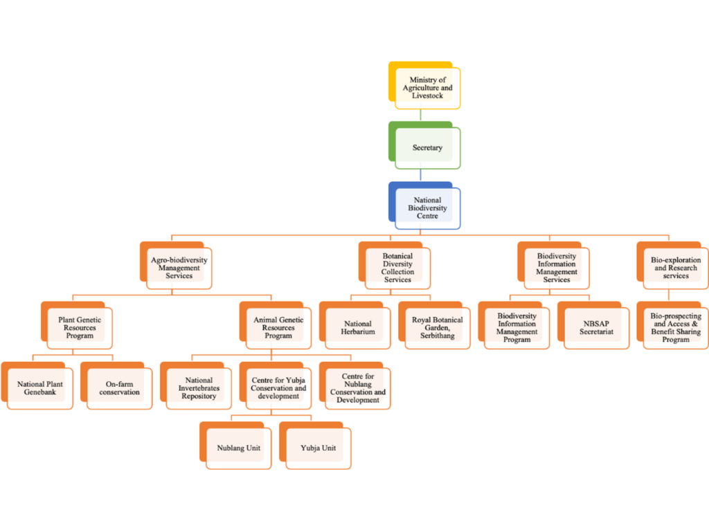
Organogram
Archives
Quick links
- Bhutan Trust Fund for Environmental Conservation
- Convention on Biological Diversity
- Ministry of Agriculture and Livestock
- Department of Forests and Park Services
- National Plant Protection Center
- eDATS
- Leadership Feedback System
- MAX System
- Food and Agriculture Organization
- Royal Society for Protection of Nature
- WWF Bhutan
- Leave Attendance System
- Genebank Information System
Copyright © 2025 - National Biodiversity Centre